重磅!2023年中国及31省市激光加工设备行业政策汇总及解读(全) 攻克核心技术是未来方向 浙江省激光智能装备技术创新中心 产业报道
返回列表
重磅!2023年中国及31省市激光加工设备行业政策汇总及解读(全) 攻克核心技术是未来方向

发布时间 :

2023-12-2 17:25:08

字体大小:

[

]

浏览次数 :

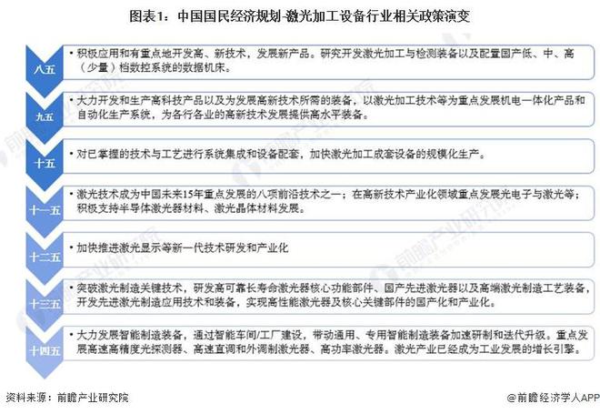
一、政策历程图

       激光加工设备是激光加工技术的载体,是指能够应用激光加工技术改造传统制造业的设备。按照作用可分类为激光切割设备、激光焊接设备、激光打标设备以及其他激光加工设备。

       近年来我国激光加工设备处于快速发展的阶段,根据Optech Consulting统计,2021年中国激光加工设备市场规模全球第一。激光加工设备产业蓬勃发展的背后是国家政策对于行业的大力支持。从改革开放开始,国家政府不断出台政策支持我国激光加工设备全产业链的发展,推动技术攻关,引导产业向高端化和国产化发展。地方政府跟随中央的步伐,同步出台政策鼓励布局激光设备产业链,推动攻克激光器的核心领域技术,打造高端智能设备产业园区。

index.002.jpg 

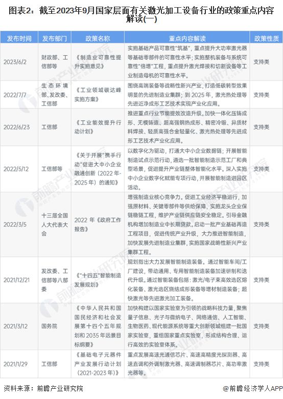
二、国家层面政策汇总及解读——国家层面激光加工设备行业政策汇总

       自改革开放以来,国务院、发改委等多部门都陆续印发了激光加工设备行业的发展政策,政策主要以支持类为主,具体汇总及解读如下:

index.003.jpg 

index.004.jpg 

    ——国家层面激光加工设备行业发展目标解读

       《“十四五”智能制造发展规划》中提出,把科技自立自强作为智能制造发展的战略支撑,加强用产学研协同创新,着力突破关键核心技术和系统集成技术。大力发展智能制造装备。针对感知、控制、决策、执行等环节的短板弱项,加强用产学研联合创新,突破一批“卡脖子”基础零部件和装置。推动先进工艺、信息技术与制造装备深度融合,通过智能车间/工厂建设,带动通用、专用智能制造装备加速研制和迭代升级。推动数字孪生、人工智能等新技术创新应用,研制一批国际先进的新型智能制造装备。

index.005.jpg 

三、各省市层面的政策汇总及解读——重点省市激光加工设备行业政策汇总及解读

       从地区来说,激光加工设备相关产业链主要布局在经济较为发达的广东、江苏、湖北等地,各地方政府结合当地实际制定了激光加工设备行业相关的发展政策。目前地方政府政策主要是推进上游激光器的核心部件的技术突破以及推广激光设备在实际生产中的应用。重点省市激光加工设备行业政策汇总及解读如下:

index.006.jpg 

index.007.jpg 

    ——重点省市激光加工设备行业发展目标解读

       目前我国激光加工设备领域的优势地区主要在沿海地区以及华中地区。激光加工设备行业各重点省市政府重点支持推动当地攻克激光器核心部件难题以及推广激光加工设备在实际领域应用,其中我国激光加工设备的优势地区湖北省还提出要在十四五期间推广高档激光设备应用,巩固省份在激光领域的优势地位。各地主要发展目标如下:

index.008.jpg 

       更多本行业研究分析详见前瞻产业研究院《中国激光加工设备行业市场前瞻与投资战略规划分析报告》。


来源: 前瞻网


分享至: